Sommaire

Use case

Dataflow

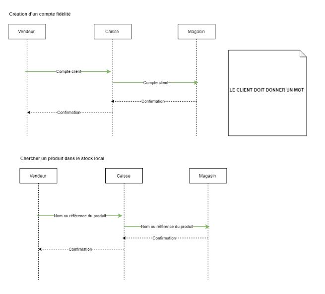
Diagramme de séquence

Diagramme de séquence

Diagramme de séquence

Diagramme de séquence